3 phase power swing with reference to an infinite bus
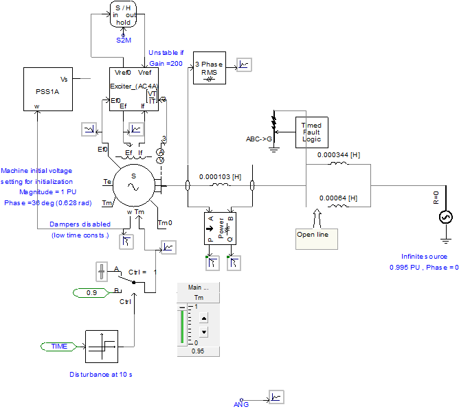
This is an example of simulating a power swing in a 3 phase system with a reference to an infinite bus.

Knowledge Base
This is an example of simulating a power swing in a 3 phase system with a reference to an infinite bus.
