As indicated previously, each of the exciter models have a unique transfer function. The schematic diagram of each is given below.
For more details, see IEEE Standard 421.5-2016.
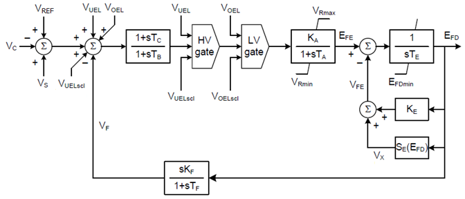
DC1C is an extended version of DC1A, to include appropriate connections for summation point, over- and under-excitation limiters, and lower limit EFDmin.

Where,

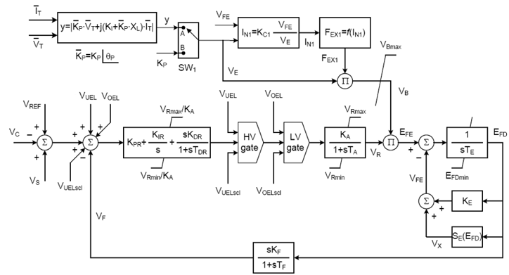
DC2C is an extended version of DC2A, to include appropriate connections for summation point, over- and under-excitation limiters, and lower limit EFDmin. It also differs from DC2A in the voltage regulator output limits, as it incorporates terminal voltage magnitude VT.

Where,


Where,
|
Exciter voltage for SE1 [pu] |
|
Exciter voltage for SE2 [pu] |
|
Exciter constant related to self-excited field [pu] |
|
Fast raise/lower setting [pu] |
|
Saturation at EFD1 [pu] |
|
Saturation at EFD2 [pu] |
|
Exciter time constant [s] |
|
Rheostat travel time [s] |
|
Output of terminal voltage transducer and load compensation elements [pu] |
|
Voltage error signal [pu] |
|
Signal proportional to exciter field current [pu] |
|
Voltage regulator output [pu] |
|
Voltage regulator reference (determined to satisfy initial conditions) [pu] |
|
Maximum and minimum regulator outputs [pu] |
|
Signal proportional to exciter saturation [pu] |
DC4C is an extended version of DC4B, to include appropriate connections for summation point, over- and under-excitation limiters, and lower limit EFDmin.

Where,