IEEE Static Excitation System #1 (ST1A)
IEEE Static Excitation System #2 (ST2A)
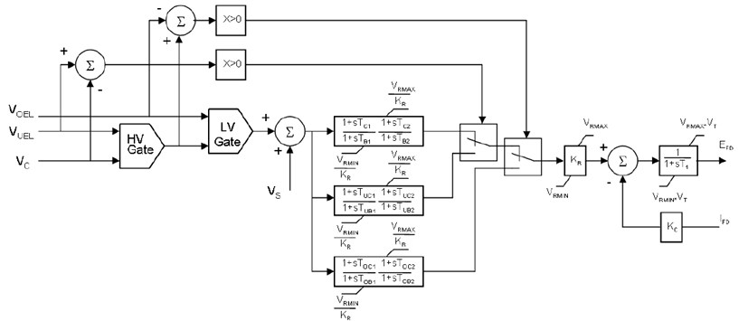
IEEE Static Excitation System #3 (ST3A)
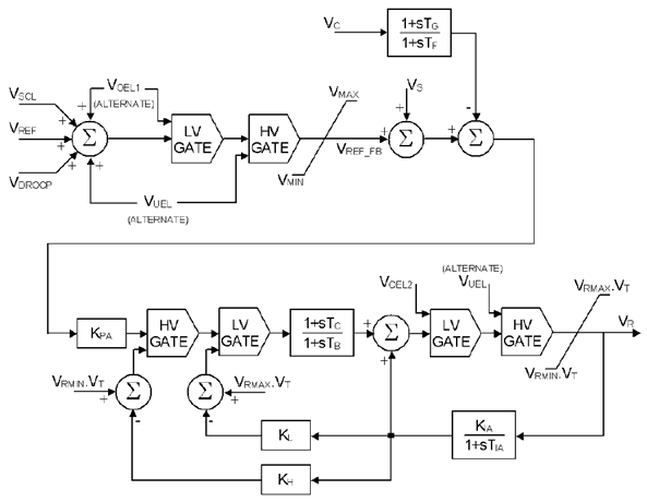
IEEE Static Excitation System with Digital Control #1 (ST4B)
IEEE Static Excitation System with Digital Control #2 (ST5B)
IEEE Static Potential-source Excitation System with Field Current Limiter (ST6B)
IEEE Static Potential-source Excitation System (ST7B)
As indicated previously, each of the exciter models have a unique transfer function. The schematic diagram of each is given below.

Where,
|
|
Output of terminal voltage transducer and load compensation elements [pu] |
|
|
Voltage regulator reference (determined to satisfy initial conditions) [pu] |
|
|
Alternate inputs. Combined power system stabilizer and possibly discontinuous control output after any limits or switching, as summed with terminal voltage and reference signals [pu] |
|
|
Alternate inputs. Under-excitation limiter input [pu] |
|
|
Upper and lower limits on error signal [pu] |
|
|
Internal voltage within voltage regulator [pu] |
|
|
Over excitation limiter input [pu] |
|
|
Voltage regulator time constant [s] |
|
|
1st lag time constant [s] |
|
|
2nd lag time constant [s] |
|
|
1st lead time constant [s]
|
|
|
2nd lag time constant [s] |
|
|
Maximum and minimum regulator outputs [pu] |
|
|
Voltage gain [pu] |
|
|
Voltage regulator output [pu] |
|
|
Rate feedback time constant [s] |
|
|
Rate feedback gain [pu] |
|
|
Exciter output current limiter gain [pu] |
|
|
Synchronous machine field current [pu] |
|
|
Exciter output current limit reference [pu] |
|
|
Maximum and minimum field voltages [pu] |
|
|
Synchronous machine terminal voltage [pu] |
|
|
Field current commutating impedance [pu] |
|
|
Exciter output voltage [pu] |
|
|
Regulator time constant [s] |

Where,
|
|
Output of terminal voltage transducer and load compensation elements [pu] |
|
|
Voltage regulator reference (determined to satisfy initial conditions) [pu] |
|
|
Combined power system stabilizer and possibly discontinuous control output after any limits or switching, as summed with terminal voltage and reference signals [pu] |
|
|
Alternate inputs. Under-excitation limiter input [pu] |
|
|
Excitation system stabilizer output [pu] |
|
|
Regulator time constant [s] |
|
|
Regulator gain [pu] |
|
|
Maximum and minimum regulator outputs [pu] |
|
|
Rate feedback time constant [s] |
|
|
Rate feedback gain [pu] |
|
|
Exciter time constant [s] |
|
|
Maximum exciter output voltage [pu] |
|
|
Exciter constant related to field [pu] |
|
|
Available exciter voltage [pu] |
|
|
Exciter voltage back of commutating reactance [pu] |
|
|
Synchronous machine field current [pu] |
|
|
Rectifier loading factor [pu] |
|
|
Normalized exciter load current [pu] |
|
|
Synchronous machine terminal voltage [pu] |
|
|
Synchronous machine terminal current [pu] |
|
|
Exciter output voltage [pu] |
|
|
Rectifier loading factor, a function of IN [pu] |
|
|
Compounding circuit voltage multiplier [pu] |
|
|
Compounding circuit current multiplier [pu] |
|
|
Voltage regulator output [pu] |

Where,
|
|
Exciter output voltage [pu] |
|
|
Maximum exciter output voltage [pu] |
|
|
Rectifier loading factor, a function of IN [pu] |
|
|
Synchronous machine field current [pu] |
|
|
Normalized exciter load current [pu] |
|
|
Synchronous machine terminal current [pu] |
|
|
Regulator gain [pu] |
|
|
Rectifier loading factor [pu] |
|
|
Field inner loop feedback gain [pu] |
|
|
Compounding circuit current multiplier [pu] |
|
|
Magnitude of compounding circuit voltage multiplier [pu] |
|
|
Field inner loop gain constant [pu] |
|
|
Regulator time constant [s] |
|
|
Lag time constant [s] |
|
|
Lead time constant [s] |
|
THETA_p = |
Angle of compounding circuit voltage multiplier [deg] |
|
|
Field inner loop time constant [s] |
|
|
Available exciter voltage [pu] |
|
|
Available exciter voltage maximum [pu] |
|
|
Output of terminal voltage transducer and load compensation elements [pu] |
|
|
Exciter voltage back of commutating reactance [pu] |
|
|
Inner loop voltage feedback [pu] |
|
|
Field inner loop feedback maximum [pu] |
|
|
Upper and lower limits on error signal [pu] |
|
|
Output factor of converter bridge corresponding to firing angle command to thyristors [pu] |
|
|
Field inner loop maximum and minimum outputs [pu] |
|
|
Voltage regulator output [pu] |
|
|
Voltage regulator reference (determined to satisfy initial conditions) [pu] |
|
|
Maximum and minimum regulator outputs [pu] |
|
|
Combined power system stabilizer and possibly discontinuous control output after any limits or switching, as summed with terminal voltage and reference signals [pu] |
|
|
Synchronous machine terminal voltage [pu] |
|
|
Under-excitation limiter output [pu] |
|
|
Potential source reactance [pu] |

Where,
|
|
Exciter output voltage [pu] |
|
|
Rectifier loading factor, a function of IN [pu] |
|
|
Synchronous machine field current [pu] |
|
|
Normalized exciter load current [pu] |
|
|
Synchronous machine terminal current [pu] |
|
|
Rectifier loading factor [pu] |
|
|
Field inner loop feedback gain [pu] |
|
|
Compounding circuit current multiplier [pu] |
|
|
Inner loop integral gain [pu] |
|
|
Regulator integral gain [pu] |
|
|
Magnitude of compounding circuit voltage multiplier [pu] |
|
|
Inner loop proportional gain [pu] |
|
|
Regulator proportional gain [pu] |
|
|
Regulator time constant [s] |
|
THETA_p = |
Angle of compounding circuit voltage multiplier [deg] |
|
|
Available exciter voltage [pu] |
|
|
Available exciter voltage maximum [pu] |
|
|
Output of terminal voltage transducer and load compensation elements [pu] |
|
|
Exciter voltage back of commutating reactance [pu] |
|
|
Output factor of converter bridge corresponding to firing angle command to thyristors [pu] |
|
|
Field inner loop maximum and minimum outputs [pu] |
|
|
Over-excitation limiter input [pu] |
|
|
Voltage regulator output [pu] |
|
|
Voltage regulator reference (determined to satisfy initial conditions) [pu] |
|
|
Maximum and minimum regulator outputs [pu] |
|
|
Combined power system stabilizer and possibly discontinuous control output after any limits or switching, as summed with terminal voltage and reference signals [pu] |
|
|
Synchronous machine terminal voltage [pu] |
|
|
Under-excitation limiter input [pu] |
|
|
Potential source reactance [pu] |

Where,
|
|
Exciter output voltage [pu] |
|
|
Synchronous machine field current [pu] |
|
|
Field current commutating impedance [pu] |
|
|
Regulator gain [pu] |
|
|
Regulator time constant [s] |
|
|
First lag time constant [s] |
|
|
Second lag time constant [s] |
|
|
First lead time constant [s] |
|
|
Second lead time constant [s] |
|
|
Forward time constant of inner loop field regulator [s] |
|
|
Overexcitation: 1st lag time constant [s] |
|
|
Overexcitation: 2nd lag time constant [s] |
|
|
Overexcitation: 1st lead time constant [s] |
|
|
Overexcitation: 2nd lead time constant [s] |
|
|
Underexcitation: 1st lag time constant [s] |
|
|
Underexcitation: 2nd lag time constant [s] |
|
|
Underexcitation: 1st lead time constant [s] |
|
|
Underexcitation: 2nd lead time constant [s] |
|
|
Maximum and minimum regulator output limits [pu] |
|
|
Output of terminal voltage transducer and load compensation elements [pu] |
|
|
Over-excitation limiter input [pu] |
|
|
Voltage regulator output [pu] |
|
|
Voltage regulator reference (determined to satisfy initial conditions) [pu] |
|
|
Maximum and minimum regulator outputs [pu] |
|
|
Combined power system stabilizer and possibly discontinuous control output after any limits or switching, as summed with terminal voltage and reference signals [pu] |
|
|
Synchronous machine terminal voltage [pu] |
|
|
Under-excitation limiter input [pu] |

Where,
|
|
Exciter output voltage [pu] |
|
|
Synchronous machine field current [pu] |
|
|
Current limit reference [pu] |
|
|
Current limit adjustment [pu] |
|
|
Pre-control gain constant [pu] |
|
|
Field inner loop feedback gain [pu] |
|
|
Regulator integral gain [pu] |
|
|
Current limit gain [pu] |
|
|
Forward gain constant [pu] |
|
|
Regulator proportional gain [pu] |
|
|
Field inner loop time constant [s] |
|
|
Voltage regulator output [pu] |
|
|
Maximum and minimum regulator output limits [pu] |
|
|
Available exciter voltage [pu] |
|
|
Output of terminal voltage transducer and load compensation elements [pu] |
|
|
Inner loop voltage feedback [pu] |
|
|
Over-excitation limiter input [pu] |
|
|
Voltage regulator output [pu] |
|
|
Voltage regulator reference (determined to satisfy initial conditions) [pu] |
|
|
Maximum and minimum regulator outputs [pu] |
|
|
Combined power system stabilizer and possibly discontinuous control output after any limits or switching, as summed with terminal voltage and reference signals [pu] |
|
|
Under-excitation limiter input [pu] |

Where,
|
|
High band gain [pu] |
|
|
Feedback gain [pu] |
|
|
Low band gain [pu] |
|
|
Regulator proportional gain [pu] |
|
|
Lag time constant [s] |
|
|
Lead time constant [s] |
|
|
Exciter lag time constant [s] |
|
|
Exciter lead time constant [s] |
|
|
Feedback time constant [s] |
|
|
Output of terminal voltage transducer and load compensation elements [pu] |
|
|
|
|
|
Maximum and minimum voltage output [pu] |
|
|
Over-excitation limiter input [pu] |
|
|
Voltage regulator output [pu] |
|
|
Voltage regulator reference (determined to satisfy initial conditions) [pu] |
|
|
|
|
|
Maximum and minimum regulator outputs [pu] |
|
|
Combined power system stabilizer and possibly discontinuous control output after any limits or switching, as summed with terminal voltage and reference signals [pu] |
|
|
|
|
|
Synchronous machine terminal voltage [pu] |
|
|
Under-excitation limiter input [pu] |