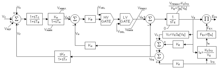
IEEE Alternator Supplied Rectifier Excitation System #1 (AC1A)
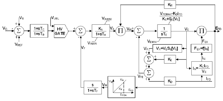
IEEE Alternator Supplied Rectifier Excitation System #2 (AC2A)
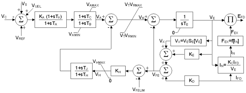
IEEE Alternator Supplied Rectifier Excitation System #3 (AC3A)
IEEE Alternator Supplied Rectifier Excitation System #4 (AC4A)
IEEE Alternator Supplied Rectifier Excitation System #5 (AC5A)
IEEE Alternator Supplied Rectifier Excitation System #6 (AC6A)
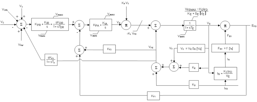
IEEE Alternator Supplied Rectifier Excitation System with Digital Control #1 (AC7B)
IEEE Alternator Supplied Rectifier Excitation System with Digital Control #2 (AC8B)
As indicated previously, each of the exciter models have a unique transfer function. The schematic diagram of each is given below.

Where,
|
Exciter output voltage [pu] |
|
Rectifier loading factor, a function of IN [pu] |
|
Synchronous machine field current [pu] |
|
Normalized exciter load current [pu] |
|
Regulator gain [pu] |
|
Field circuit commutating reactance [pu] |
|
Exciter constant related to field [pu] |
|
Rate feedback gain [pu] |
|
Saturation at VE1 [pu] |
|
Saturation at VE2 [pu] |
|
Regulator time constant [s] |
|
Lag time constant [s] |
|
Lead time constant [s] |
|
Exciter time constant [s] |
|
Rate feedback time constant [s] |
|
Maximum and minimum regulator internal voltages [pu] |
|
Output of terminal voltage transducer and load compensation elements [pu] |
|
Exciter voltage for SE1 [pu] |
|
Exciter voltage for SE2 [pu] |
|
Excitation system stabilizer output [pu] |
|
Signal proportional to exciter field current [pu] |
|
Over-excitation limiter input [pu] |
|
Voltage regulator output [pu] |
|
Voltage regulator reference (determined to satisfy initial conditions) [pu] |
|
Maximum and minimum regulator outputs [pu] |
|
Combined power system stabilizer and possibly discontinuous control output after any limits or switching, as summed with terminal voltage and reference signals [pu] |
|
Synchronous machine terminal voltage [pu] |
|
Under-excitation limiter input [pu] |
|
Signal proportional to exciter saturation [pu] |

Where,
|
Exciter output voltage [pu] |
|
Rectifier loading factor, a function of IN [pu] |
|
Synchronous machine field current [pu] |
|
Normalized exciter load current [pu] |
|
Regulator gain [pu] |
|
Second stage regulator gain [pu] |
|
Field circuit commutating reactance [pu] |
|
Demagnetizing factor [pu] |
|
Exciter constant related to field [pu] |
|
Rate feedback gain [pu] |
|
Field current feedback gain [pu] |
|
Saturation at VE1 [pu] |
|
Saturation at VE2 [pu] |
|
Regulator time constant [s] |
|
Lag time constant [s] |
|
Lead time constant [s] |
|
Exciter time constant [s] |
|
Rate feedback time constant [s] |
|
Voltage regulator output [pu] |
|
Maximum and minimum regulator internal voltages [pu] |
|
Output of terminal voltage transducer and load compensation elements [pu] |
|
Exciter voltage for SE1 [pu] |
|
Exciter voltage for SE2 [pu] |
|
Excitation system stabilizer output [pu] |
|
Signal proportional to exciter field current [pu] |
|
Exciter current limit [pu] |
|
Exciter field current feedback signal [pu] |
|
Over-excitation limiter input [pu] |
|
Voltage regulator output [pu] |
|
Voltage regulator reference (determined to satisfy initial conditions) [pu] |
|
Maximum and minimum regulator outputs [pu] |
|
Combined power system stabilizer and possibly discontinuous control output after any limits or switching, as summed with terminal voltage and reference signals [pu] |
|
Synchronous machine terminal voltage [pu] |
|
Under-excitation limiter input [pu] |
|
Signal proportional to exciter saturation [pu] |

Where,
|
Exciter output voltage [pu] |
|
EFD value at which KF changes [pu] |
|
Rectifier loading factor, a function of IN [pu] |
|
Synchronous machine field current [pu] |
|
Normalized exciter load current [pu] |
|
Regulator gain [pu] |
|
Field circuit commutating reactance [pu] |
|
Demagnetizing factor [pu] |
|
Exciter constant related to field [pu] |
|
Rate feedback gain below EFDN [pu] |
|
Field limiter loop gain [pu] |
|
Rate feedback gain above EFDN [pu] |
|
Regulator and alternator field supply constant [pu] |
|
Saturation at VE1 [pu] |
|
Saturation at VE2 [pu] |
|
Regulator time constant [s] |
|
Lag time constant [s] |
|
Lead time constant [s] |
|
Exciter time constant [s] |
|
Rate feedback time constant [s] |
|
Voltage regulator output [pu] |
|
Maximum and minimum regulator internal voltages [pu] |
|
Output of terminal voltage transducer and load compensation elements [pu] |
|
Exciter voltage for SE1 [pu] |
|
Exciter voltage for SE2 [pu] |
|
Minimum exciter voltage output [pu] |
|
Excitation system stabilizer output [pu] |
|
Signal proportional to exciter field current [pu] |
|
Field current limit [pu] |
|
Field limiter loop reference [pu] |
|
Rate feedback input variable [pu] |
|
Voltage regulator output [pu] |
|
Voltage regulator reference (determined to satisfy initial conditions) [pu] |
|
Maximum and minimum regulator outputs [pu] |
|
Combined power system stabilizer and possibly discontinuous control output after any limits or switching, as summed with terminal voltage and reference signals [pu] |
|
Synchronous machine terminal voltage [pu] |
|
Under-excitation limiter input [pu] |
|
Signal proportional to exciter saturation [pu] |

Where,
|
Exciter output voltage [pu] |
|
Synchronous machine field current [pu] |
|
Regulator integral gain [pu] |
|
Rectifier loading factor [pu] |
|
Regulator time constant [s] |
|
Lag time constant [s] |
|
Lead time constant [s] |
|
Output of terminal voltage transducer and load compensation elements [pu] |
|
Internal voltage within voltage regulator [pu] |
|
Upper and lower limit on error signal [pu] |
|
Voltage regulator reference (determined to satisfy initial conditions) [pu] |
|
Maximum and minimum regulator outputs [pu] |
|
Combined power system stabilizer and possibly discontinuous control output after any limits or switching, as summed with terminal voltage and reference signals [pu] |
|
Under-excitation limiter input [pu] |

Where,
|
Exciter voltage for SE1 [pu] |
|
Exciter voltage for SE2 [pu] |
|
Minimum exciter output [pu] |
|
Regulator gain [pu] |
|
Exciter constant related to field [pu] |
|
Rate feedback gain [pu] |
|
Saturation at EFD1 [pu] |
|
Saturation at EFD2 [pu] |
|
Regulator time constant [s] |
|
Exciter time constant [s] |
|
Rate feedback time constant [s] |
|
Feedback lag time constant [s] |
|
Feedback lead time constant [s] |
|
Output of terminal voltage transducer and load compensation elements [pu] |
|
Voltage regulator reference (determined to satisfy initial conditions) [pu] |
|
Maximum and minimum regulator outputs [pu] |
|
Combined power system stabilizer and possibly discontinuous control output after any limits or switching, as summed with terminal voltage and reference signals [pu] |
|
Signal proportional to exciter saturation [pu] |

Where,
|
Exciter output voltage [pu] |
|
Rectifier loading factor, a function of IN [pu] |
|
Synchronous machine field current [pu] |
|
Normalized exciter load current [pu] |
|
Regulator gain [pu] |
|
Field circuit commutating reactance [pu] |
|
Demagnetizing factor [pu] |
|
Exciter constant related to field [pu] |
|
Field current feedback gain [pu] |
|
Saturation at VE1 [pu] |
|
Saturation at VE2 [pu] |
|
First lag time constant [s] |
|
Second lag time constant [s] |
|
Second lead time constant [s] |
|
Exciter time constant [s] |
|
Exciter field limiter lag time [s] |
|
Exciter field limiter lead time [s] |
|
First lead time constant [s] |
|
Voltage regulator output [pu] |
|
Maximum and minimum regulator internal voltages [pu] |
|
Output of terminal voltage transducer and load compensation elements [pu] |
|
Exciter voltage for SE1 [pu] |
|
Exciter voltage for SE2 [pu] |
|
Signal proportional to exciter field current [pu] |
|
Exciter field current reference [pu] |
|
Exciter field current feedback signal [pu] |
|
Exciter field current limit [pu] |
|
Voltage regulator output [pu] |
|
Voltage regulator reference (determined to satisfy initial conditions) [pu] |
|
Maximum and minimum regulator outputs [pu] |
|
Combined power system stabilizer and possibly discontinuous control output after any limits or switching, as summed with terminal voltage and reference signals [pu] |
|
Synchronous machine terminal voltage [pu] |
|
Under-excitation limiter input [pu] |
|
Signal proportional to exciter saturation [pu] |

Where,
|
Exciter output voltage [pu] |
|
Rectifier loading factor, a function of IN [pu] |
|
Synchronous machine field current [pu] |
|
Normalized exciter load current [pu] |
|
Regulator gain [pu] |
|
Field circuit commutating reactance [pu] |
|
Demagnetizing factor [pu] |
|
Regulator derivative gain [pu] |
|
Exciter constant related to field [pu] |
|
Feedback gain [pu] |
|
Feedback gain [pu] |
|
Feedback derivative gain [pu] |
|
Inner PI integral gain [pu] |
|
Regulator integral gain [pu] |
|
Lower limit multiplying constant [pu] |
|
Regulator multiplying constant [pu] |
|
Inner PI proportional gain [pu] |
|
Regulator proportional gain [pu] |
|
Saturation at VE1 [pu] |
|
Saturation at VE2 [pu] |
|
Regulator derivative time constant [s] |
|
Exciter time constant [s] |
|
Feedback derivative time constant [s] |
|
Voltage regulator output [pu] |
|
Maximum and minimum regulator internal voltages [pu] |
|
Output of terminal voltage transducer and load compensation elements [pu] |
|
Exciter voltage for SE1 [pu] |
|
Exciter voltage for SE2 [pu] |
|
Minimum exciter voltage output [pu] |
|
Signal proportional to exciter field current [pu] |
|
Field current limit [pu] |
|
Field limiter loop reference [pu] |
|
Voltage regulator reference (determined to satisfy initial conditions) [pu] |
|
Maximum and minimum regulator outputs [pu] |
|
Combined power system stabilizer and possibly discontinuous control output after any limits or switching, as summed with terminal voltage and reference signals [pu] |
|
Synchronous machine terminal voltage [pu] |
|
Under-excitation limiter input [pu] |
|
Signal proportional to exciter saturation [pu] |

Where,
|
Exciter voltage for SE1 [pu] |
|
Exciter voltage for SE2 [pu] |
|
Rectifier loading factor, a function of IN [pu] |
|
Synchronous machine field current [pu] |
|
Normalized exciter load current [pu] |
|
Regulator gain [pu] |
|
Field circuit commutating reactance [pu] |
|
Demagnetizing factor [pu] |
|
PID derivative gain [pu] |
|
Exciter constant related to field [pu] |
|
PID integral gain [pu] |
|
PID proportional gain [pu] |
|
Saturation at EFD1 [pu] |
|
Saturation at EFD2 [pu] |
|
Exciter saturation function value at VE |
|
Regulator time constant [s] |
|
Regulator derivative time constant [s] |
|
Exciter time constant [s] |
|
Output of terminal voltage transducer and load compensation elements [pu] |
|
Exciter voltage back of commutating reactance [pu] |
|
Minimum exciter voltage output [pu] |
|
Signal proportional to exciter field current [pu] |
|
Field current limit [pu] |
|
Field limiter loop reference [pu] |
|
Voltage regulator output [pu] |
|
Voltage regulator reference (determined to satisfy initial conditions) [pu] |
|
Maximum and minimum regulator outputs [pu] |
|
Combined power system stabilizer and possibly discontinuous control output after any limits or switching, as summed with terminal voltage and reference signals [pu] |
|
Signal proportional to exciter saturation [pu] |